首页
产品中心
公安执法
应急消防
环卫车
新闻报道
案例展示
行业动态
公司动态
资质与认证
资质
ISO体系证书
服务支持
售后服务承诺
服务介绍
服务网点
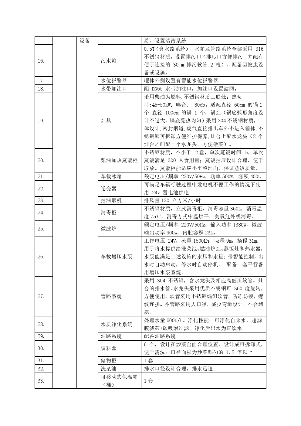
维修保养
应急措施
产品环保信息公开
其他信息公开
关于我们
企业介绍
加入我们
联系我们
首页
关于我们
企业介绍
联系我们
加入我们
新闻报道
案例展示
行业动态
公司动态
产品中心
公安执法
应急消防
环卫车
服务支持
产品环保信息公开
维修保养
其他信息公开
服务介绍
服务网点
售后服务承诺
应急措施
资质与认证
资质
ISO体系证书
在线留言
环卫装备热线
0374-6108256
消防警用车热线
18003998389
您的位置:
首页
>>
产品中心
>>
应急消防
>>
战勤保障系列
>>
饮食保障车
HWA5160XCCS6饮食保障车
免费获取报价
详情请咨询
18003998389
产品展示
产品描述
配置参数
产品描述
配置参数